linkedin
background
FrugalTesting logo

FrugalTesting

Brand: FrugalTesting

Be the first to Reviews

Write a Review

Have Questions?

An AI-driven automation testing company that helps businesses accelerate software release cycles, enhance operational efficiency, and ensure high-quality, faultless applications. Trusted across 400+ projects by 150+ global companies. ...Read more

img

Get Free Expert Consultation

Let us know your business needs clearly

Advice

Verified & Trusted
Vendors

Payment

Safe & Secure
Payment

Guaranteed

Personalized
Experts Support

Price On Request

Features

  • check_icon Performance Testing
  • check_icon Load Testing
  • check_icon Automated Testing
  • check_icon Functional Testing
  • check_icon Dashboard
  • See all img

FrugalTesting Software Pricing, Features & Reviews

What Is Frugal Testing?

Frugal Testing is a services-led Quality Engineering company, not a standalone SaaS tool or testing product.

We provide end-to-end software testing and QA services, covering manual testing, automation testing, performance engineering, security testing, and continuous testing for Agile and DevOps environments.

Our AI-driven approach improves efficiency by:

  • Optimizing test coverage
  • Reducing redundant execution
  • Accelerating regression cycles
  • Improving defect detection accuracy
  • Enabling smarter release decisions

Core Testing & QA Services

Frugal Testing delivers comprehensive testing services, including:

  • Manual & Exploratory Testing
  • Automation Testing (AI-assisted frameworks)
  • Functional & Regression Testing
  • Performance, Load & Scalability Testing
  • Security & Vulnerability Testing
  • API & Microservices Testing
  • Continuous Testing for CI/CD Pipelines

We support web, mobile, API, cloud, enterprise, AI/ML, and IoT systems across diverse technology stacks.

Expanded & Trending Quality Engineering Capabilities

To stay aligned with modern software architectures and enterprise expectations, Frugal Testing also provides advanced and emerging QA capabilities:

  • Quality Engineering (QE) Consulting & Transformation: QA strategy, test maturity assessment, and QE roadmap design.
  • Shift-Left & Shift-Right Testing: Early validation during design and requirements, plus post-production quality insights.
  • Test Data Management & Masking: Secure, compliant test data creation and handling for sensitive environments.
  • Accessibility & Compliance Testing: Accessibility validation (WCAG) and regulatory readiness support.
  • Cloud & Infrastructure Quality Engineering: Cloud migration testing, resilience testing, and performance validation.
  • Release Readiness & Quality Gates: Risk-based release certification and Go/No-Go quality decisions.
  • AI / ML Model Validation & Reliability Testing: Testing AI/ML outputs for accuracy, stability, bias, and behavioral consistency.

These capabilities ensure Frugal Testing remains future-ready and enterprise-relevant.

AI-Driven Quality Engineering

At Frugal Testing, AI is used as a practical efficiency enabler, not a buzzword.

We leverage AI to:

  • Prioritize high-risk test scenarios
  • Identify flaky or redundant test cases
  • Improve regression efficiency
  • Analyze defect trends for predictive quality insights

Human testers remain central - AI accelerates execution, while human expertise ensures judgment, creativity, and domain understanding.

Industries Covered

  • FinTech
  • EdTech
  • SaaS & B2B Platforms
  • E-commerce
  • HealthTech
  • Enterprise Software & IT Services

Each engagement is customized to industry-specific risks, compliance needs, and performance expectations.

Why Choose Frugal Testing?

  • Strategic QA Partnership, not just execution
  • AI-enabled efficiency with human intelligence
  • 400+ projects delivered globally
  • Tailored engagement and pricing models
  • Strong Agile & DevOps alignment
  • Global delivery with local expertise

Key Benefits

  • Higher release confidence
  • Reduced production defects
  • Faster regression and release cycles
  • Cost-optimized QA operations
  • Scalable and repeatable quality processes
  • Reliable, audit-ready test outcomes

FrugalTesting Pricing

FrugalTesting price is available upon request at techjockey.com.

The pricing model is based on different parameters, including extra features, deployment type, and the total number of users. For further queries related to the service provider, you can contact our team and learn more about the pricing and offers.

Closing Statement

Frugal Testing exists to help organizations move from average software quality to exceptional reliability through disciplined quality engineering, AI-driven efficiency, and deep testing expertise.

FrugalTesting Pricing & Plans

FrugalTesting price is available on request

Looking for pricing details, customization requirements or have other queries? We are just a click away.

Get FrugalTesting Demo

We make it happen! Get your hands on the best solution based on your needs.

Interacted

FrugalTesting Features

  • icon_check Performance Testing Evaluate and optimize application responsiveness and stability under diverse conditions.
  • icon_check Load Testing Simulate varying levels of user traffic to ensure peak performance and reliability.
  • icon_check Automated Testing Streamline the testing process with efficient and automated test execution.
  • icon_check Functional Testing Thoroughly assess application features and functionalities for optimal performance.
  • icon_check Dashboard Access a centralized interface for comprehensive test metrics and performance data overview.
  • icon_check Reporting & Analytics Generate insightful reports and leverage analytics tools for informed decision-making.
  • icon_check Security Prioritize the safety of applications under test with robust security features.
  • icon_check Integrations Seamlessly connect with various platforms and tools for flexibility and efficiency.
  • icon_check API Testing Comprehensive solution for testing applications at the user interface and API levels.

FrugalTesting Specifications

  • Supported Platforms :
  • Device:
  • Deployment :
  • Suitable For :
  • Business Specific:
  • Business Size:
  • Customer Support:
  • Integration:
  • Training:
  • Language:
  • Ubuntu Windows MacOS Linux
  • Desktop
  • Web-Based
  • All Industries
  • All Businesses
  • Small Business, Medium Business, Enterprises
  • Email, Communities
  • API Integration
  • Videos
  • English

FrugalTesting Reviews and Ratings

banner

Would you like to review this product?

Submit Reviews

FrugalTesting Company Details

Brand Name FrugalTesting
Information FrugalTesting is a self-service Web and Mobile App cloud performance testing platform to provide unlimited on-demand performance testing.
Founded Year 2016
Director/Founders Bharti Garg, Rupesh Garg
Company Size 1-100 Employees

FrugalTesting FAQ

A Frugal Testing is a quality engineering and testing services company, not a SaaS or self-serve testing tool.
A It means using AI to improve testing efficiency and decision-making, such as test prioritization, regression optimization, and defect analysis—while keeping human expertise at the core.
A Yes. We provide manual, exploratory, and automation testing, recognizing that high-quality software requires a balanced approach.
A Web, mobile (iOS & Android), APIs, cloud-native systems, enterprise platforms, AI/ML applications, and IoT solutions.
A Yes. We integrate testing into CI/CD pipelines to support continuous testing and faster, safer releases.
A Yes. We conduct load, stress, endurance, and scalability testing to ensure applications perform reliably under real-world conditions.
A Yes. We offer security and vulnerability testing to identify risks, compliance gaps, and data exposure issues.
A Yes. Accessibility and regulatory readiness testing are part of our advanced QA capabilities.
A Pricing is customized, based on project scope, testing type, complexity, duration, and engagement model. There is no one-size-fits-all pricing.
A No. Frugal Testing does not offer public free trials or free plans. POCs or pilot engagements may be discussed based on project needs.
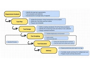
A Engagement starts with requirement analysis, followed by QA strategy definition, proposal, kickoff, and execution.
A We provide structured reports covering test status, defect trends, risk analysis, and release readiness insights.
A We follow strict confidentiality practices, NDAs, access controls, and client-specific security requirements.
A FinTech, SaaS, EdTech, E-commerce, HealthTech, and enterprise technology companies.
A Improved software reliability, faster releases, reduced risk, and better ROI from QA investments.