linkedin

Get Free Advice

Get Quote

FrugalTesting logo
Gallery Load test your web/ mobile apps with Frugal Testing
FrugalTesting Dashboard FrugalTesting Performance FrugalTesting Analyze
play Load test your web/ mobile apps with Frugal Testing
FrugalTesting Dashboard
FrugalTesting Performance
FrugalTesting Analyze

FrugalTesting

Brand : FrugalTesting

Price On Request

Save Extra with 2 Offers

  • offer_icon Save upto 18%, Get GST Invoice on your business purchase |
  • offer_icon Buy Now & Pay Later, Check offer on payment page.

A top-notch, efficient, comprehensive testing solution for optimizing application performance. ...Read more

  • AdviceGet Instant Expert
    Advice
  • PaymentSafe & Secure
    Payment
  • GuaranteedAssured Best Price
    Guaranteed

FrugalTesting Software Pricing, Features & Reviews

What is FrugalTesting Software?

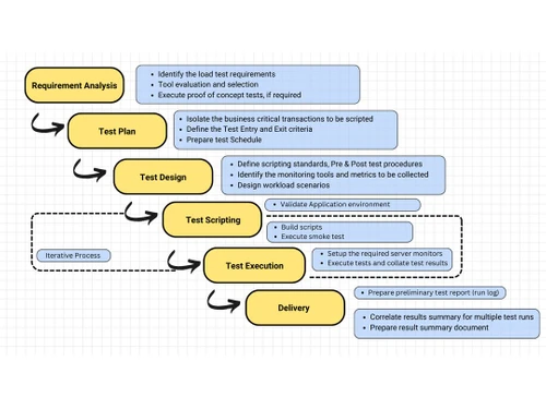
FrugalTesting is a versatile performance testing tool encompassing many robust features to elevate your application testing experience. The tool excels in performance testing, allowing users to evaluate and optimize application responsiveness and stability under varying conditions. FrugalTesting empowers users to simulate diverse user traffic levels, ensuring that applications meet performance expectations even under peak usage scenarios. This software streamlines the testing process and allows users to execute tests efficiently. Beyond performance, the tool extends its capabilities, ensuring the application's features and functionalities are thoroughly assessed for optimal performance. Users can benefit from a centralized dashboard, providing a comprehensive overview of test metrics and performance data, enhancing their ability to monitor and analyze results effectively.

Its robust analytics and reporting features further demonstrate FrugalTesting's commitment to user convenience. Users can generate insightful reports and leverage analytics tools to extract valuable insights, facilitating informed decision-making. Security is a top priority for organizations, and FrugalTesting incorporates features to ensure the safety of applications under test. The tool seamlessly integrates with various platforms and tools, providing users with flexibility and efficiency through Integrations. Last, including API testing capabilities makes FrugalTesting a comprehensive solution for testing applications at both the user interface and API levels.

Why Choose FrugalTesting?

  • Efficient Load Testing: Ensure peak reliability by simulating varying user traffic levels for comprehensive performance assessment.
  • Streamlined Automated Testing: Boost testing efficiency by automating processes, saving time and resources.
  • Thorough Functional Testing: Assess application features comprehensively to guarantee optimal performance.
  • Centralized Dashboard and Analytics: Gain insights and make informed decisions with a user-friendly dashboard and robust reporting features.

Benefits of using FrugalTesting Performance Testing Software

  • Optimize application performance with comprehensive performance testing, ensuring responsiveness under varying conditions.
  • Ensure peak reliability by simulating diverse user traffic levels through efficient load testing.
  • Streamline testing processes and boost efficiency with automated testing capabilities.
  • Thoroughly assess and ensure optimal performance of application features through functional testing.
  • Enhance monitoring and decision-making with a centralized dashboard for comprehensive test metrics.
  • Extract valuable insights and make informed decisions through robust reporting and analytics features.

FrugalTesting Pricing

FrugalTesting pricing is available on request at techjockey.com.

The pricing model is based on different parameters, including extra features, deployment type, and total users. For further queries related to FrugalTesting, you can contact our FrugalTesting team and learn more about the pricing and offers.

FrugalTesting Pricing & Plans

Looking for pricing details or customization options?
Share your requirements and receive a tailored quote

  • Share your business specific requirements
  • Get pricing customised to your business needs
  • Explore feature-level customization options

Price Available on Request

Get a customized quotation based on your needs.
Our team will respond within 24 hours.

Get FrugalTesting Demo

We make it happen! Get your hands on the best solution based on your needs.

Interacted

FrugalTesting Features

  • icon_check Performance Testing Evaluate and optimize application responsiveness and stability under diverse conditions.
  • icon_check Load Testing Simulate varying levels of user traffic to ensure peak performance and reliability.
  • icon_check Automated Testing Streamline the testing process with efficient and automated test execution.
  • icon_check Functional Testing Thoroughly assess application features and functionalities for optimal performance.
  • icon_check Dashboard Access a centralized interface for comprehensive test metrics and performance data overview.
  • icon_check Reporting & Analytics Generate insightful reports and leverage analytics tools for informed decision-making.
  • icon_check Security Prioritize the safety of applications under test with robust security features.
  • icon_check Integrations Seamlessly connect with various platforms and tools for flexibility and efficiency.
  • icon_check API Testing Comprehensive solution for testing applications at the user interface and API levels.
  • icon_check Test Automation Automates repetitive test cases using frameworks like Selenium to reduce manual effort and improve testing speed.
  • icon_check CI/CD Integration Integrates testing workflows into CI/CD pipelines to enable continuous testing and faster software delivery cycles.

FrugalTesting Specifications

  • Supported Platforms :
  • Device:
  • Deployment :
  • Suitable For :
  • Business Specific:
  • Business Size:
  • Customer Support:
  • Integration:
  • Training:
  • Language:
  • AI Features:
  • Technology:
  • Ubuntu Windows MacOS Linux
  • Desktop
  • Web-Based, Perpetual
  • All Industries
  • All Businesses
  • Small Business, Startups, Medium Business, Enterprises, SMBs, SMEs, MSMEs
  • Phone, Email, Live Chat
  • API Integration
  • Live Online, Webinars, Documentation, Videos
  • English
  • AI Integrated
  • Next Generation

FrugalTesting Reviews and Ratings

banner

Would you like to review this product?

Submit Reviews

FrugalTesting Company Details

Brand Name FrugalTesting
Information FrugalTesting is a self-service Web and Mobile App cloud performance testing platform to provide unlimited on-demand performance testing.
Founded Year 2016
Director/Founders Bharti Garg, Rupesh Garg
Company Size 1-100 Employees

FrugalTesting FAQ

A FrugalTesting is compatible with Windows, Ubuntu, Linux, and macOS device systems.
A No, there is no FrugalTesting app available for mobile devices.
A FrugalTesting supports web-based deployment.
A FrugalTesting pricing is available on request at techjockey.com.
A FrugalTesting is designed for developers, testers, and operations teams, offering a collaborative platform to ensure seamless integration, realistic performance testing, and insightful analysis for optimal application reliability.
A The FrugalTesting platform demo is available for free with techjockey.com.
A FrugalTesting does offer a free trial.
A Software installation is not needed since FrugalTesting supports web-based deployment. Just open the setup wizard and get started.
A FrugalTesting combines versatile performance and load testing, streamlined, automated testing, and thorough functional testing, all facilitated through a user-friendly dashboard and robust reporting features, ensuring optimal application performance and reliability.

FrugalTesting Alternatives

See All
Why Choose Techjockey?

Software icon representing 20,000+ Software Listed 20,000+ Software Listed

Price tag icon for best price guarantee Best Price Guaranteed

Expert consultation icon Free Expert Consultation

Happy customer icon representing 2 million+ customers 2M+ Happy Customers