linkedin

Get Free Advice

Get Quote

TRAXX Asset Management logo
Gallery RCS TRAXX - Demo on Fixed Asset Auditing
Traxx Asset Management
play RCS TRAXX - Demo on Fixed Asset Auditing
Traxx Asset Management

TRAXX Asset Management

Brand : RCS Technologies

Price On Request

Save Extra with 2 Offers

  • offer_icon Save upto 28%, Get GST Invoice on your business purchase |
  • offer_icon Buy Now & Pay Later, Check offer on payment page.
  • AdviceGet Instant Expert
    Advice
  • PaymentSafe & Secure
    Payment
  • GuaranteedAssured Best Price
    Guaranteed

TRAXX Asset Management Software Pricing, Features & Reviews

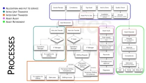
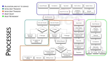
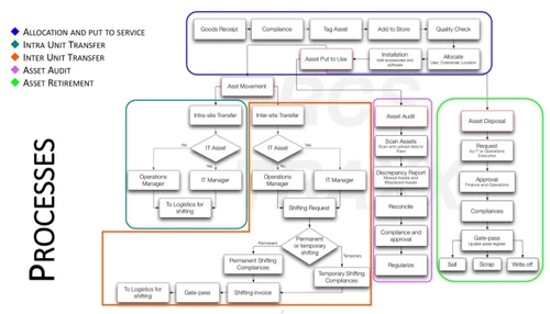
TRAXX is a comprehensive Fixed Assets Management Solution from RCS Technologies. We are implementing fixed asset management solutions since 1999. TRAXX is the evolution of over ten thousand man hours of development with feedback from some of the best fixed asset managers serving. TRAXX (RCS Technologies) Fixed Asset Management Solution will help you keep a track of all your assets from procurement to retirement.

TRAXX Asset Management Pricing & Plans

TRAXX Asset Management price is available on request

Looking for pricing details, customization requirements or have other queries? We are just a click away.

Get TRAXX Asset Management Demo

We make it happen! Get your hands on the best solution based on your needs.

Interacted

TRAXX Asset Management Features

  • icon_check Tracking Our Tracking module provides complete Fixed Asset & Inventory Tracking solution that enables users to conduct comprehensive,
  • icon_check Inventory Management A leader in IT Asset Inventory services, RCS delivers baseline inventory projects with superior quality, in a concise timeframe,
  • icon_check Barcode
  • icon_check Depreciation Management Depreciation module allows user to configure all the parameters pertaining to fixed asset management as per IFRS, GAAP as well as
  • icon_check Compliance Management Every logistics stakeholder in a bonded warehouse agrees that STP/CT3/SEZ compliance is the most demanding, cumbersome and time
  • icon_check Maintenance Management Scheduling jobs, assigning personnel, reserving materials, recording costs, and tracking relevant information such as the cause
  • icon_check Procurement Our Procurement Module manages end-to-end procurement cycle. It consists of the following Sub
  • icon_check Space Management System You don’t have to be a CAD operator or programmer to operate this module. Likewise, you don’t need to have any special staff
  • icon_check Audit Our flagship Fixed Asset Inventory and Reconciliation service is a comprehensive approach that cleanses and fortifies your fixed

TRAXX Asset Management Specifications

  • Supported Platforms :
  • Device:
  • Deployment :
  • Suitable For :
  • Business Specific:
  • Language:
  • Windows
  • Desktop
  • Web-Based
  • All Industries
  • All Businesses
  • English

TRAXX Asset Management Review

90%

Have recommended this product

Overall Score

4.8/5
Based on 1 Review

Review this product

Your valuable feedback helps others like you make a better decision.

S

swayam

Verified reviewer:linkedin_verify

User

Reviewed on: Sep 14, 2018

4.8/5

“quick response & helpful”

Pros :

Cons :

Features

5/5

Value for Money

5/5

Customer Support

4.5/5

Ease of Use

4.9/5

Likely to Recommend

9/10

RCS Technologies Company Details

Brand Name RCS Technologies
Information RCS Technologies
Founded Year 1988
Director/Founders Sunil KUmar
Company Size 1-100

TRAXX Asset Management FAQ

A TRAXX Asset Management Fixed Asset Management Software is compatible with Windows operating systems.
A TRAXX Asset Management Fixed Asset Management Software app is not available.
A TRAXX Asset Management Fixed Asset Management Software supports Web-Based.
A TRAXX Asset Management Fixed Asset Management Software is typically used in All Industries.
A TRAXX Asset Management Fixed Asset Management Software demo is available for free with Techjockey.com
A TRAXX Asset Management Fixed Asset Management Software offers a free trial. However, the premium plan with advanced features available at Techjockey .
A For TRAXX Asset Management Fixed Asset Management Software installation, insert the given CD/USB flash storage in your system and open the Setup Wizard to get started.
A TRAXX Asset Management Fixed Asset Management Software helps with Tracking,Inventory Management,Barcode and Depreciation Management. It's a complete solution for Compliance Management,Maintenance Management,Procurement and Space Management System.

TRAXX Asset Management Alternatives

See All
Why Choose Techjockey?

Software icon representing 20,000+ Software Listed 20,000+ Software Listed

Price tag icon for best price guarantee Best Price Guaranteed

Expert consultation icon Free Expert Consultation

Happy customer icon representing 2 million+ customers 2M+ Happy Customers